当前位置:首页 > 热门大瓜 > 正文

牡丹江核酸最新爆料消息,揭秘疫情下的防控举措与进展

最近牡丹江的核酸消息可是闹得沸沸扬扬的,咱们得好好来聊聊这个话题。你有没有听说,牡丹江的核酸检测结果又有了新动态?别急,让我带你一探究竟,看看这背后的故事。

牡丹江核酸检测:一场与病毒的较量

牡丹江,这座美丽的城市,最近可是经历了一场与病毒的较量。为了保障市民的健康安全,牡丹江迅速启动了大规模的核酸检测工作。这不,最新的消息又来了,让我们一起来看看吧。

一、核酸检测的背景

新冠病毒的肆虐,让全球都笼罩在疫情的阴影之下。我国政府高度重视疫情防控工作,牡丹江作为疫情重灾区,更是采取了严格的防控措施。核酸检测作为防控疫情的重要手段,牡丹江的核酸检测工作自然备受关注。

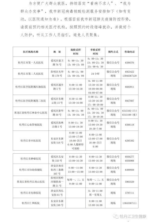
二、核酸检测的最新进展

1. 检测范围扩大

据最新消息,牡丹江的核酸检测范围已经扩大到全市范围内。不仅是对重点人群进行检测,还对普通市民进行了随机抽样检测。这样一来,可以有效降低疫情的传播风险。

2. 检测速度加快

为了提高检测效率,牡丹江的核酸检测实验室采用了先进的检测技术。据悉,目前检测速度已经从原来的24小时缩短到了6小时。这样一来,市民们可以更快地得到检测结果,及时采取相应的措施。

3. 检测质量提升

牡丹江的核酸检测实验室严格执行国家标准,确保检测结果的准确性。同时,实验室还加强了对检测人员的培训,提高检测质量。

三、核酸检测背后的感人故事

1. 医护人员:坚守岗位,守护家园

在牡丹江的核酸检测现场,医护人员们不畏艰险,坚守岗位。他们穿着厚重的防护服,连续工作十几个小时,只为给市民们带来一份安心。

2. 志愿者:无私奉献,传递温暖

除了医护人员,还有许多志愿者投身到核酸检测工作中。他们协助医护人员进行登记、引导市民、维持秩序,用实际行动传递着温暖。

3. 市民:积极配合,共克时艰

牡丹江的市民们也积极响应政府的号召,主动参加核酸检测。他们自觉排队、保持距离,为疫情防控贡献自己的力量。

四、核酸检测的意义

1. 及时发现感染者

核酸检测是发现新冠病毒感染者的关键手段。通过大规模的核酸检测,可以有效降低疫情的传播风险。

2. 保障市民健康

核酸检测有助于保障市民的健康安全。一旦发现感染者,可以及时隔离治疗,避免病毒传播。

3. 助力疫情防控

核酸检测是疫情防控的重要环节。通过加强核酸检测工作,可以为疫情防控提供有力支持。

牡丹江的核酸检测工作取得了显著成效。在全体市民的共同努力下,我们相信,这场与病毒的较量终将取得胜利。让我们一起期待牡丹江的明天更加美好!

最新文章